Spring AI API
介绍
Spring AI API 涵盖了广泛的功能。每个主要功能都有其独立的详细章节进行介绍。概览如下,提供了以下关键功能:
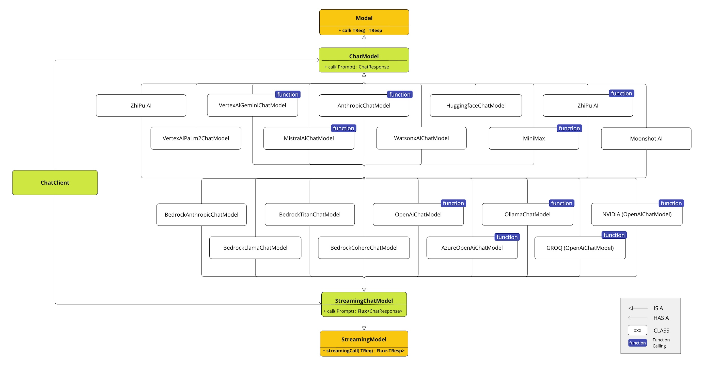
AI 模型 API
跨 AI 提供商的可移植模型 API,支持 聊天、文本生成图像、音频转录、文本转语音 以及 向量嵌入 模型。提供 同步 和 流式 API 选项,同时也支持直接访问模型特定功能。

支持来自 OpenAI、Microsoft、Amazon、Google、Amazon Bedrock、Hugging Face 等平台的 AI 模型。

向量存储(Vector Store)API
跨多个提供商的可移植向量存储(Vector Store)API,包括一种全新的可移植 SQL 式元数据过滤 API。当前支持 14 种向量数据库。
工具调用(Tool Calling)API
Spring AI 使 AI 模型能够轻松调用你标注了 @Tool 的方法或 POJO 的 java.util.Function 对象。

工具调用的主要操作流程请参阅 Spring AI 工具调用 文档。
自动配置(Auto Configuration)
Spring Boot 自动配置与启动器,用于 AI 模型和向量存储。
ETL 数据工程(ETL Data Engineering)
面向数据工程的 ETL 框架。它为将数据加载到向量数据库提供基础,帮助实现增强检索生成(RAG, Retrieval Augmented Generation)模式,使你能够将数据引入 AI 模型,并将其纳入模型的响应中。

反馈与贡献(Feedback and Contributions)
该项目的 GitHub Discussions 是提供反馈的绝佳渠道。